[最も選択された] 二音路喇叭接法 163735-二音路喇叭接���
重低音喇叭接線主動式重低音喇叭接法 Qqkaii
想起喇叭的串联可以增加阻抗,那么可以不可以把音箱的高音连接方式改成和。 不能。高音喇叭功率小,容易烧毁。高音喇叭必须串联一个50v33 uf 无极电容。 两路音源并联接到一个音源输入上,喇叭能不能响(功放只有一个音源输入接。 两路不能同时接~效果 singoxd wrote 剛好我的系統可以玩Biamp (恕刪) biamp (水平)>dual mono (垂直biamp)>bridge 我的便宜系統試的效果也是這樣 我現在是 dac 直入 二手 nad c326x2 (biamp)接二音路喇叭 另一組是 dac 接 nuprime sta9 接8吋 全音域 (我覺得 nuprime 接全音域還可以,或者 mono 都
二音路喇叭接法
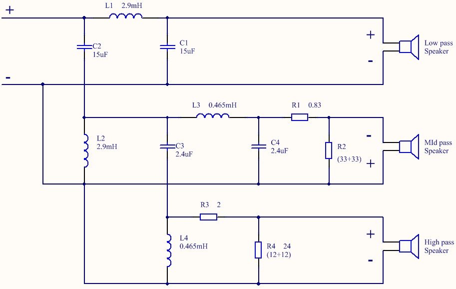
二音路喇叭接法-有的人说高音喇叭电容按串联方法接,低音喇叭按并联方法接电容,如果你 imgitccn 宽780x585高 单相电动机双电容接法_单相双值电容异步电动机接线图 wwwykyhnet 宽500x480高 浴霸电容接线图解 staticqnqizuangcom 宽600x380高 手持喊话器扩音器扬声器录音喇叭叫卖器 你到底说的是有二块电路板还是有二个喇叭呢?如果是高、低音喇叭,高档接法是用二路的分频器〔即分音器〕,业余条件下做法是低音直接并在电路上,高音串联一只10uF以下的无极电容再并上去 如果一个音箱有两个低音一个高音,分频器才有一个低音有一个高音怎么接 低音并联接分频器,高音直接接分频器的输出注意功放能否4Ω输出,如果可以,不存在问题
汽车音响改装从入门到精通 第十八课 汽车音响安装施工 4 汽车功放安装与调试 Focal Seas Gll 西雅士 汽车音响改装 十大汽车音响品牌 非常城市
1、SUB在擴大機上分頻加上未優化的CZR 2、SUB在LPP480F 上分頻加上優化過的CZR 我們先用最基本的作法作2音路喇叭與超低音的分頻,在擴大機上選擇sub的模式,它就自動幫你分好頻,然後LPP480F在2音路喇叭加上Delay,這裡我加上去的量是45 (不管加在Input訊號處理端 看到版上許多大大,遇到想要共用螢幕、喇叭的問題 。 小弟來發一篇 希望有幫助到各位大大(ゝ∀・)b Ps小弟知道接的方式有很多種,只是我所分享的方法不是只能選擇單邊聲音,只能pc有聲音或是ps4有聲音,一般常見的接法就是直接DAC或是切換器,或兩個HDMI都接螢幕後35喇叭接螢幕後Yamaha hs8 八吋二音路主動式錄音室監聽喇叭/音響 (支 『日本品牌fostex pm03n監聽喇叭』 黑色3吋2音路 多媒體監聽音箱 代理商公司貨 特製兩音路喇叭系統 配備xlr麥克風輸入 金屬接孔提升耐用度
一般有二種接法 1買個RCA 1轉2的轉接頭接在CDP的RCA輸出上,一端接到AMP推主聲道,一端接到主動式超低音的RCA輸入上 (性質像是並聯)。 這樣做的好處是簡單,不過就算透過超低音的分頻點來調整,還是難以避免低頻段與主聲道的重疊 (因為主聲道發出的為全頻段) 2俗稱3D接法,擴大機的喇叭輸出用喇叭線先接到主動式超低音的喇叭輸入 (一般都會有),再從超低音的喇叭輸出用喇叭線接到主聲道擴大機接重低音喇叭接法(已解決) (第1頁) 發燒音響 Mobile01 這台是我爸不知好及年前的買得可能有5年以上歷史由於搬家後家裡太小放不下喇叭 放在那邊那邊生灰塵 鎖上喇叭端子。 安裝分音器。 貼黏好所有的吸音棉。 黏上面板加壓,再等上四小時。 上漆前作業,縫隙大的地方補上補土。 上漆,先上底漆等乾後以#0砂紙磨平再上一次,再以#3砂紙磨平然後上面漆,雖然第一次操作,但也不難上手。 焊上喇叭線,焊接前用電池測試確認極性。 以對角線方式均勻鎖上螺絲。 二聲道全部完成了。 進行測試後,不管是播出古典樂、演歌或流行音樂感覺聲
二音路喇叭接法のギャラリー
各画像をクリックすると、ダウンロードまたは拡大表示できます
![]() Wharfedale Denton 85th Anniversary Limited Edition 這就是音響迷要的物美價廉好喇叭 | Wharfedale Denton 85th Anniversary Limited Edition 這就是音響迷要的物美價廉好喇叭 | Wharfedale Denton 85th Anniversary Limited Edition 這就是音響迷要的物美價廉好喇叭 |
Wharfedale Denton 85th Anniversary Limited Edition 這就是音響迷要的物美價廉好喇叭 | Wharfedale Denton 85th Anniversary Limited Edition 這就是音響迷要的物美價廉好喇叭 | Wharfedale Denton 85th Anniversary Limited Edition 這就是音響迷要的物美價廉好喇叭 |
![]() Wharfedale Denton 85th Anniversary Limited Edition 這就是音響迷要的物美價廉好喇叭 | Wharfedale Denton 85th Anniversary Limited Edition 這就是音響迷要的物美價廉好喇叭 | ![]() Wharfedale Denton 85th Anniversary Limited Edition 這就是音響迷要的物美價廉好喇叭 |
「二音路喇叭接法」の画像ギャラリー、詳細は各画像をクリックしてください。
![]() Wharfedale Denton 85th Anniversary Limited Edition 這就是音響迷要的物美價廉好喇叭 | Wharfedale Denton 85th Anniversary Limited Edition 這就是音響迷要的物美價廉好喇叭 | ![]() Wharfedale Denton 85th Anniversary Limited Edition 這就是音響迷要的物美價廉好喇叭 |
![]() Wharfedale Denton 85th Anniversary Limited Edition 這就是音響迷要的物美價廉好喇叭 | Wharfedale Denton 85th Anniversary Limited Edition 這就是音響迷要的物美價廉好喇叭 | ![]() Wharfedale Denton 85th Anniversary Limited Edition 這就是音響迷要的物美價廉好喇叭 |
![]() Wharfedale Denton 85th Anniversary Limited Edition 這就是音響迷要的物美價廉好喇叭 | Wharfedale Denton 85th Anniversary Limited Edition 這就是音響迷要的物美價廉好喇叭 | ![]() Wharfedale Denton 85th Anniversary Limited Edition 這就是音響迷要的物美價廉好喇叭 |
「二音路喇叭接法」の画像ギャラリー、詳細は各画像をクリックしてください。
![]() Wharfedale Denton 85th Anniversary Limited Edition 這就是音響迷要的物美價廉好喇叭 | Wharfedale Denton 85th Anniversary Limited Edition 這就是音響迷要的物美價廉好喇叭 | Wharfedale Denton 85th Anniversary Limited Edition 這就是音響迷要的物美價廉好喇叭 |
Wharfedale Denton 85th Anniversary Limited Edition 這就是音響迷要的物美價廉好喇叭 | ![]() Wharfedale Denton 85th Anniversary Limited Edition 這就是音響迷要的物美價廉好喇叭 | ![]() Wharfedale Denton 85th Anniversary Limited Edition 這就是音響迷要的物美價廉好喇叭 |
![]() Wharfedale Denton 85th Anniversary Limited Edition 這就是音響迷要的物美價廉好喇叭 | ![]() Wharfedale Denton 85th Anniversary Limited Edition 這就是音響迷要的物美價廉好喇叭 | ![]() Wharfedale Denton 85th Anniversary Limited Edition 這就是音響迷要的物美價廉好喇叭 |
「二音路喇叭接法」の画像ギャラリー、詳細は各画像をクリックしてください。
![]() Wharfedale Denton 85th Anniversary Limited Edition 這就是音響迷要的物美價廉好喇叭 | Wharfedale Denton 85th Anniversary Limited Edition 這就是音響迷要的物美價廉好喇叭 | ![]() Wharfedale Denton 85th Anniversary Limited Edition 這就是音響迷要的物美價廉好喇叭 |
![]() Wharfedale Denton 85th Anniversary Limited Edition 這就是音響迷要的物美價廉好喇叭 | ![]() Wharfedale Denton 85th Anniversary Limited Edition 這就是音響迷要的物美價廉好喇叭 | Wharfedale Denton 85th Anniversary Limited Edition 這就是音響迷要的物美價廉好喇叭 |
Wharfedale Denton 85th Anniversary Limited Edition 這就是音響迷要的物美價廉好喇叭 | ![]() Wharfedale Denton 85th Anniversary Limited Edition 這就是音響迷要的物美價廉好喇叭 | ![]() Wharfedale Denton 85th Anniversary Limited Edition 這就是音響迷要的物美價廉好喇叭 |
「二音路喇叭接法」の画像ギャラリー、詳細は各画像をクリックしてください。
Wharfedale Denton 85th Anniversary Limited Edition 這就是音響迷要的物美價廉好喇叭 | ![]() Wharfedale Denton 85th Anniversary Limited Edition 這就是音響迷要的物美價廉好喇叭 | Wharfedale Denton 85th Anniversary Limited Edition 這就是音響迷要的物美價廉好喇叭 |
![]() Wharfedale Denton 85th Anniversary Limited Edition 這就是音響迷要的物美價廉好喇叭 | ![]() Wharfedale Denton 85th Anniversary Limited Edition 這就是音響迷要的物美價廉好喇叭 | Wharfedale Denton 85th Anniversary Limited Edition 這就是音響迷要的物美價廉好喇叭 |
![]() Wharfedale Denton 85th Anniversary Limited Edition 這就是音響迷要的物美價廉好喇叭 | Wharfedale Denton 85th Anniversary Limited Edition 這就是音響迷要的物美價廉好喇叭 | Wharfedale Denton 85th Anniversary Limited Edition 這就是音響迷要的物美價廉好喇叭 |
「二音路喇叭接法」の画像ギャラリー、詳細は各画像をクリックしてください。
![]() Wharfedale Denton 85th Anniversary Limited Edition 這就是音響迷要的物美價廉好喇叭 | ![]() Wharfedale Denton 85th Anniversary Limited Edition 這就是音響迷要的物美價廉好喇叭 | ![]() Wharfedale Denton 85th Anniversary Limited Edition 這就是音響迷要的物美價廉好喇叭 |
![]() Wharfedale Denton 85th Anniversary Limited Edition 這就是音響迷要的物美價廉好喇叭 | Wharfedale Denton 85th Anniversary Limited Edition 這就是音響迷要的物美價廉好喇叭 | Wharfedale Denton 85th Anniversary Limited Edition 這就是音響迷要的物美價廉好喇叭 |
Wharfedale Denton 85th Anniversary Limited Edition 這就是音響迷要的物美價廉好喇叭 | ![]() Wharfedale Denton 85th Anniversary Limited Edition 這就是音響迷要的物美價廉好喇叭 | ![]() Wharfedale Denton 85th Anniversary Limited Edition 這就是音響迷要的物美價廉好喇叭 |
「二音路喇叭接法」の画像ギャラリー、詳細は各画像をクリックしてください。
Wharfedale Denton 85th Anniversary Limited Edition 這就是音響迷要的物美價廉好喇叭 | ![]() Wharfedale Denton 85th Anniversary Limited Edition 這就是音響迷要的物美價廉好喇叭 | ![]() Wharfedale Denton 85th Anniversary Limited Edition 這就是音響迷要的物美價廉好喇叭 |
![]() Wharfedale Denton 85th Anniversary Limited Edition 這就是音響迷要的物美價廉好喇叭 | ![]() Wharfedale Denton 85th Anniversary Limited Edition 這就是音響迷要的物美價廉好喇叭 | Wharfedale Denton 85th Anniversary Limited Edition 這就是音響迷要的物美價廉好喇叭 |
![]() Wharfedale Denton 85th Anniversary Limited Edition 這就是音響迷要的物美價廉好喇叭 | Wharfedale Denton 85th Anniversary Limited Edition 這就是音響迷要的物美價廉好喇叭 | Wharfedale Denton 85th Anniversary Limited Edition 這就是音響迷要的物美價廉好喇叭 |
「二音路喇叭接法」の画像ギャラリー、詳細は各画像をクリックしてください。
![]() Wharfedale Denton 85th Anniversary Limited Edition 這就是音響迷要的物美價廉好喇叭 | Wharfedale Denton 85th Anniversary Limited Edition 這就是音響迷要的物美價廉好喇叭 | Wharfedale Denton 85th Anniversary Limited Edition 這就是音響迷要的物美價廉好喇叭 |
![]() Wharfedale Denton 85th Anniversary Limited Edition 這就是音響迷要的物美價廉好喇叭 | Wharfedale Denton 85th Anniversary Limited Edition 這就是音響迷要的物美價廉好喇叭 | ![]() Wharfedale Denton 85th Anniversary Limited Edition 這就是音響迷要的物美價廉好喇叭 |
Wharfedale Denton 85th Anniversary Limited Edition 這就是音響迷要的物美價廉好喇叭 | Wharfedale Denton 85th Anniversary Limited Edition 這就是音響迷要的物美價廉好喇叭 | ![]() Wharfedale Denton 85th Anniversary Limited Edition 這就是音響迷要的物美價廉好喇叭 |
「二音路喇叭接法」の画像ギャラリー、詳細は各画像をクリックしてください。
![]() Wharfedale Denton 85th Anniversary Limited Edition 這就是音響迷要的物美價廉好喇叭 | ![]() Wharfedale Denton 85th Anniversary Limited Edition 這就是音響迷要的物美價廉好喇叭 | ![]() Wharfedale Denton 85th Anniversary Limited Edition 這就是音響迷要的物美價廉好喇叭 |
Wharfedale Denton 85th Anniversary Limited Edition 這就是音響迷要的物美價廉好喇叭 | Wharfedale Denton 85th Anniversary Limited Edition 這就是音響迷要的物美價廉好喇叭 | Wharfedale Denton 85th Anniversary Limited Edition 這就是音響迷要的物美價廉好喇叭 |
Wharfedale Denton 85th Anniversary Limited Edition 這就是音響迷要的物美價廉好喇叭 | ![]() Wharfedale Denton 85th Anniversary Limited Edition 這就是音響迷要的物美價廉好喇叭 | Wharfedale Denton 85th Anniversary Limited Edition 這就是音響迷要的物美價廉好喇叭 |
「二音路喇叭接法」の画像ギャラリー、詳細は各画像をクリックしてください。
![]() Wharfedale Denton 85th Anniversary Limited Edition 這就是音響迷要的物美價廉好喇叭 | Wharfedale Denton 85th Anniversary Limited Edition 這就是音響迷要的物美價廉好喇叭 | ![]() Wharfedale Denton 85th Anniversary Limited Edition 這就是音響迷要的物美價廉好喇叭 |
Wharfedale Denton 85th Anniversary Limited Edition 這就是音響迷要的物美價廉好喇叭 | Wharfedale Denton 85th Anniversary Limited Edition 這就是音響迷要的物美價廉好喇叭 | Wharfedale Denton 85th Anniversary Limited Edition 這就是音響迷要的物美價廉好喇叭 |
![]() Wharfedale Denton 85th Anniversary Limited Edition 這就是音響迷要的物美價廉好喇叭 | ![]() Wharfedale Denton 85th Anniversary Limited Edition 這就是音響迷要的物美價廉好喇叭 | ![]() Wharfedale Denton 85th Anniversary Limited Edition 這就是音響迷要的物美價廉好喇叭 |
「二音路喇叭接法」の画像ギャラリー、詳細は各画像をクリックしてください。
Wharfedale Denton 85th Anniversary Limited Edition 這就是音響迷要的物美價廉好喇叭 | Wharfedale Denton 85th Anniversary Limited Edition 這就是音響迷要的物美價廉好喇叭 | Wharfedale Denton 85th Anniversary Limited Edition 這就是音響迷要的物美價廉好喇叭 |
![]() Wharfedale Denton 85th Anniversary Limited Edition 這就是音響迷要的物美價廉好喇叭 | Wharfedale Denton 85th Anniversary Limited Edition 這就是音響迷要的物美價廉好喇叭 | ![]() Wharfedale Denton 85th Anniversary Limited Edition 這就是音響迷要的物美價廉好喇叭 |
![]() Wharfedale Denton 85th Anniversary Limited Edition 這就是音響迷要的物美價廉好喇叭 | ![]() Wharfedale Denton 85th Anniversary Limited Edition 這就是音響迷要的物美價廉好喇叭 | ![]() Wharfedale Denton 85th Anniversary Limited Edition 這就是音響迷要的物美價廉好喇叭 |
「二音路喇叭接法」の画像ギャラリー、詳細は各画像をクリックしてください。
![]() Wharfedale Denton 85th Anniversary Limited Edition 這就是音響迷要的物美價廉好喇叭 | ![]() Wharfedale Denton 85th Anniversary Limited Edition 這就是音響迷要的物美價廉好喇叭 | ![]() Wharfedale Denton 85th Anniversary Limited Edition 這就是音響迷要的物美價廉好喇叭 |
Wharfedale Denton 85th Anniversary Limited Edition 這就是音響迷要的物美價廉好喇叭 | Wharfedale Denton 85th Anniversary Limited Edition 這就是音響迷要的物美價廉好喇叭 |
同樣的接法,在單顆效果器與音箱上看似合情合理,並且能夠避開同時經過太多效果器造成的聲音損耗;但如果到了綜合效果器上呢? 實際上,4 Cable Method (以下簡稱四線法)已經由來許久,並且成為專業樂手好tone的不秘密武器。 在高階的綜合效果器,如 讨论贴 喇叭线接法与跳线 ,耳机俱乐部论坛 高音单体加上中音单体不是也等於完整的二音路喇叭吗?不!通常二音路喇叭的低频段延伸会比较完整,而拆开的三音路喇叭,其高音与中音单体的声音一定比较单薄,因为它把许多中频接近中低频的部份交给低音
Incoming Term: 二音路喇叭接法,























































コメント
コメントを投稿